据阿里法拍网,12月9日上午10点,柳州航运大厦以2825万元的底价成交! 此次拍卖有2人报名,仅1人出价,到手价相当于评估价打七折。
作为柳州市中心的地标性大厦,其区位优越。目前柳州市中心新建商业物业单价普遍在1万元/㎡以上,相比之下航运大厦法拍后的价格与后期的租金,属于“捡漏”水平。

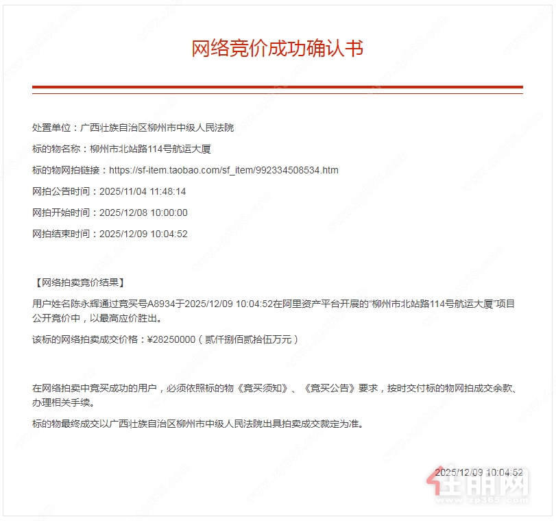
竞拍成交信息

竞得人:陈永辉(个人竞得)
拍卖标的:柳州市北站路114号航运大厦
建筑面积:5597.66㎡
起拍价:2825万元
评估价:4035.35元
保证金:500万元
产权证号:柳国用(2008)第103583号/柳房权证字第A0069306号
建成时间:1990年8月
使用权类型:出让
地类(用途):办公(商务办公)
标的物建筑总楼层:8层
抵押情况:有抵押
租赁情况:有租赁
该拍卖标的经过委托评估,估价结果为7209元/㎡,总价为40353500元。法院依法确定一拍起拍价为2825万元。因此买家是以近7折的价格,成功拍下航运大厦。

航运大厦至今已有超过35年的历史。大厦地理位置优越,距离地王商圈、五星商圈不超过3公里。该标的无物业费用欠缴情况。但有抵押,有租赁。
大厦一层分为五间商铺及“锦江之星”酒店大堂;
二层为“锦江之星”餐厅、会议室、洗衣房、卫生间及客房;
三至七层均为客房,八层为仓库及员工宿舍。


一层商铺租赁面积约为497.58平方米,其中一层之一商铺“金陵超市”租赁面积为264平方米,租期自2025年7月1日至2028年6月30日,租金为31680元/月,后其将部分区域转租于“谢记煮粉”、“煲仔饭”两户经营使用;
一层之二商铺“零食很忙”租赁面积为208平方米,租期自2023年4月1日起至2028年3月30日,租金为12480元/月。
一层局部至八层(“锦江之星”酒店)租赁面积约为5100.08平方米,租期自2013年10月28日至2028年10月27日。
租金情况:第 一年至第三年,210万元/年;
第四年至第六年,220.50万元/年;
第七年至第九年,231.53万元/年;
第十年至第十二年,243.10万元/年;
第十三年至第十五年,255.26万元/年,后其将一层临街部分区域转租于“吴记片皮鸭”经营使用。
需特别说明的是,被执行泰升公司与锦江宾馆方面经协商对租金标准进行了补充约定,当前实际租金支付标准为180万/年,同时约定剩余合同期内租金不再调整。锦江宾馆方面亦同意按该租金标准履行剩余合同期。











